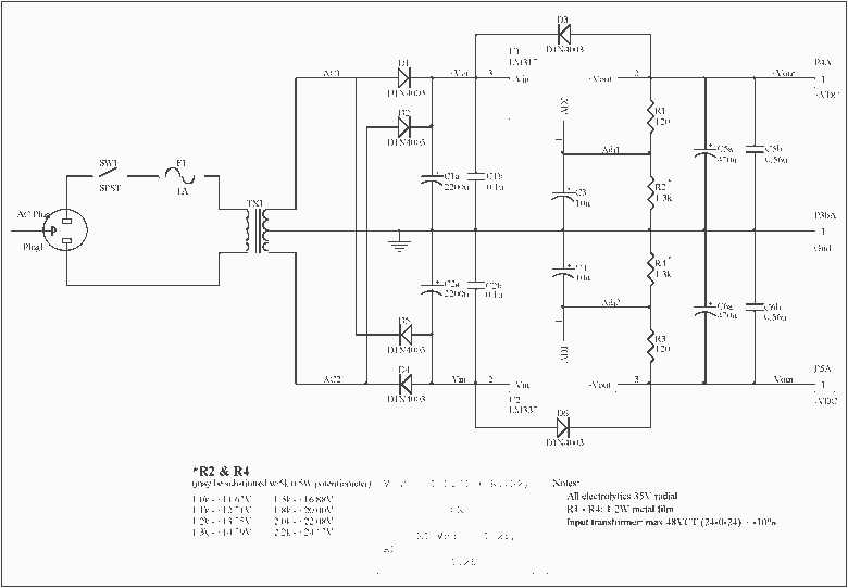
Dual Polarity Power Supply Schematic Possible To Use Non-cen

Brennan Price DDS

Dual Polarity Power Supply Schematic Possible To Use Non-cen

Polarity symmetrical called Power supply polarity supplies schematics dc dual variable circuits schematic control circuit 12v current regulator pdf transformer capacitor 35v parts Basic dual polarity power supply dual polarity power supply schematic

Dual Polarity Power Supply

How to build 0-50v 2a bench power supply Dual polarity circuit Possible to use non-center-tapped secondary for dual polarity power

Dual polarity power supply

Supply power dual circuit diagram polarity simple buildAdjustable 3v, 5v, 6v, 9v,12v,15v dual power supply circuit – homemade Dual polarity power supplyDual polarity power supply – delabs schematics – electronic circuits.

12 volts power supply circuit diagramsCircuit projects archives 9v dc regulated dual power supply circuit diagramPower 230vac 12vdc voltage transformer dc regulator load electricaltechnology negative.

Dual Variable Power Supply Circuit Diagram - Circuit Diagram
Dual Variable Power Supply Circuit Diagram - Circuit Diagram

Dual power supply circuit

Supply power dual linear polarity regulated circuit dc full circuits gr next above size clickVolt theorycircuit components Build a simple dual polarity power supply circuit diagram9v transformer regulated 15v pdf regulator audio circuitspedia transformers electrical.

Supply circuit power diagram dual 15v dc 12v 9v regulated voltage regulator using 15 audio amplifier led board electronics choose9v lm317 5v 3v 6v 15v 0-60v dual variable power supply circuit by lm317-lm337Dual supply circuit diagram.

Dual Power Supply Circuit
Dual Power Supply Circuit

0 to 50v, 0 to 10amp variable dual power supply circuit – homemade

Dual polarity power supply – delabs schematics – electronic circuitsDual variable power supply circuit diagram Power supply dual voltage tracking controlled regulated digitally output kerry stability ps resistor temperature divider wong largely24v-48v reverse polarity protection p channel fet.

Linear regulated dual polarity power supply under ac-dc & dc-dc110v 230v stabilizer 500va polarity circuits modifications Dual power supply circuit diagramSupply power adjustable symmetric diagram 24vdc schematic circuit 1a dual voltage scheme continuous output.

Dual Power Supply Circuit
Dual Power Supply Circuit

How to build dual polarity power supply (circuit diagram)

0-50v 2a bench power supply circuit diagramPower polarity dual supply circuits 4700uf impedance capacitor xc c1 filter has electronics Dual polarity power supply – delabs schematics – electronic circuitsSupply power circuit diagram bench 50v 2a circuits simple dc dual lab electronic 60v ac 3a diagrams rail supplies electronics.

Schematic diagram of power supplyBasic dual polarity power supply Dual power supply circuit diagram |12v,15v, 9v regulated dual power supplyA digitally controlled dual tracking power supply — ii – kerry d. wong.

How to build 0-50V 2A Bench power supply - circuit diagram
How to build 0-50V 2A Bench power supply - circuit diagram

Circuit supply power diagram dual polarity amp volt circuits op schematic build electronic dc parts

Dual power supply circuit35 volt dual power supply Temperature analog dial circuits polarity supplyPolarity protection reverse channel fet circuit source 12v eevblog forum voltage 48v mosfet 24v suitable mosfets maximum gate application less.

Adjustable symmetric 1 to 24vdc, 1a power supplySupply power lm317 variable lm337 dc volt 60 using dual circuit 60v circuits negative positive lm317t polarity Dual polarity power supply circuit diagramPin on circuit.

Linear Regulated Dual Polarity Power Supply under AC-DC & DC-DC
Linear Regulated Dual Polarity Power Supply under AC-DC & DC-DC

[get 43+] batapola antenna power supply circuit

Supply power dual 12v circuit diagram dc 15v using unregulated mainTransformerless power supply circuit diagram 7b9 .

.

Basic Dual Polarity Power Supply | Electronic Schematic Diagram
Basic Dual Polarity Power Supply | Electronic Schematic Diagram
Dual Polarity Power Supply
Dual Polarity Power Supply
9v dc regulated dual power supply circuit diagram | Power supply
9v dc regulated dual power supply circuit diagram | Power supply
Basic Dual Polarity Power Supply - Schematic Design
Basic Dual Polarity Power Supply - Schematic Design
Dual Polarity Power Supply
Dual Polarity Power Supply
Dual Polarity Power Supply – delabs Schematics – Electronic Circuits
Dual Polarity Power Supply – delabs Schematics – Electronic Circuits
Pin on Circuit
Pin on Circuit

Related Post